+8610-69466003

首页 / 新闻 / 公司新闻

返回列表

具身机器人零件加工神器 | 佳顺极光五轴联动加工中心UT-380、UT-500

发布时间: 2026-03-27来源:佳顺极光



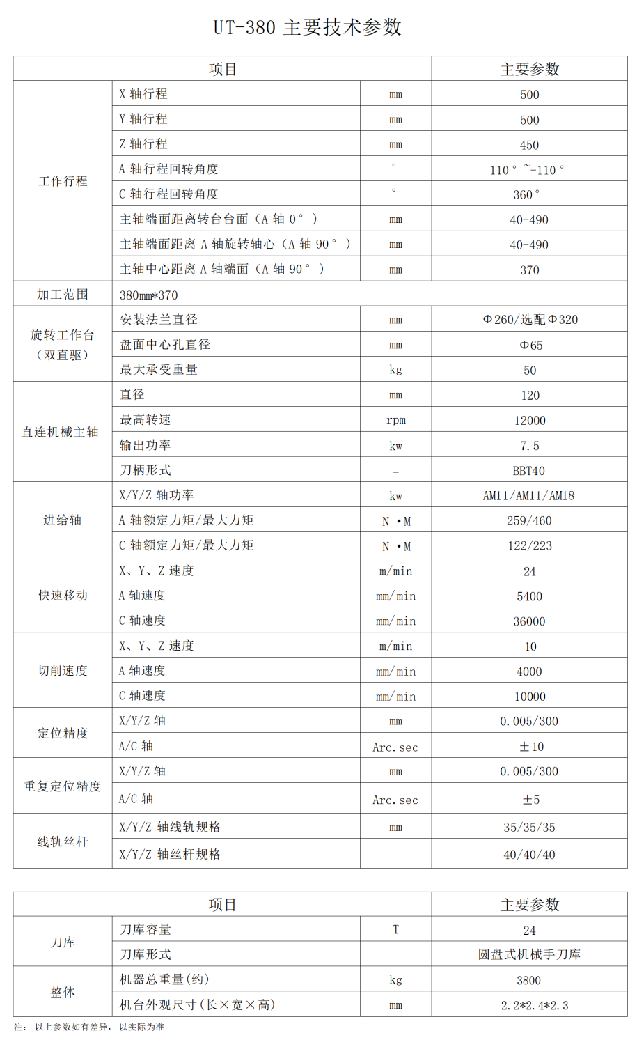
      UT-380五轴联动加工中心
UT-500五轴联动加工中心是佳顺极光子公司质咖品菲在充分发挥自身优势的基础上,开发的工作台移动式五轴联动加工中心系列产品。具备铣削、镗削、钻削(钻、扩、铰)、攻螺纹、锪削等多种加工功能。适用于汽车、模具、航空航天、包装、五金等各种机械加工领域的需求。
一、产品概况

1.主要结构

该机床为机头固定,工作台移动结构,主要由工作台、床身、立柱、机头、导轨、滑块、润滑系统、冷却系统、旋转式操作面板以及电控系统等部件组成。

2.床身

床身和工作台材料均选用高强度优质铸铁,树脂砂造型。采用高精度导轨支撑结构,各直线导轨上根据力学原理合理布局高承重滑块位置和数量,从而使机床得到高刚性和长久稳定的精度。

传动系统采用交流伺服电机,带动重载荷滚珠丝杠旋转,实现轴的直线往复运动。

3.旋转转台

1、采用DD 直驱   2、气动刹车  3、恒温油冷

4.润滑系统

整机的导轨和丝杠均采用定量润滑系统,能够对各润滑点的供油周期和供油量进行调整,并通过电气系统控制实现全自动集中润滑。

5.冷却系统

恒温冷却系统能够有效对主轴系统及 AC 轴进行冷却,保证机床主运动的精度稳定;刀具冷却系统即切削液装置和切削吹气装置,能够及时带走加工过程产生的热量。

6.其它配置说明

1、工作区域配照明灯,适应夜间工作。

2、机床配三色灯,提示程序运转、工作循环完成和故障报警三种信息。


二、主要技术参数

新闻推荐




咨询留言
  • *您的姓名

  • *您的电话

  • 留言内容